Designing invoice templates
Do you need custom invoice templates?
All Autotask customers who generate invoices out of Autotask, export them to XML or transfer them to QuickBooks need an invoice template. In many cases, our standard invoice template will suffice.
Customers who export their billing transactions to .csv format are not required to complete the billing process and generate invoices, but we recommend that you do so anyway. In this case, the standard invoice template is all you require.
You can use invoice templates to customize what information will be included on the invoices you send to your customers. Use the Invoice Designer to configure invoice templates that will store the layout of the invoice, the fields and columns that will appear on it, the grouping and sorting of invoice items, and the payment terms.
You can:
- Set up additional custom invoice fields to be included as variables anywhere on your invoice templates. Refer to Additional invoice fields.
- Create any number of Invoice Templates and associate them with customers for which the default template is not a good fit. Refer to Designing an invoice template.
- Copy, delete, assign a default, and manage the 'active' status of invoice templates. Refer to Managing invoice templates.
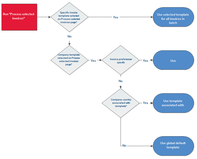
- Associate a non-default invoice template with an organization, country, individual invoice or batch of invoices. Refer to Applying an alternate template.
Autotask populates your Autotask instance with several system invoice templates to get you started. These templates reflect the most popular invoice layouts for use with page envelopes. As system templates, they cannot be edited or deleted, but you can copy (then re-name) these templates to benefit from the well-known design.
The system template Standard (Bill To on left side) is the global default invoice template. As you create your own templates, the template you use for the majority of your customers should be your global default. The default template will be used if no other template is selected at the country- or organization-level, or during invoice processing.
The global default template is overridden by a template associated with a specific country and the template assigned to a country is overridden by a template assigned to a specific organization.
When the global default template is not a good fit, there are a couple of ways to assign a different one.
Invoice and invoice batches
You can apply a non-default template each time you generate an invoice or batch of invoices. This makes sense when you want to use a different template for pre-billing managed services, for example.
This action is a one-time override of default invoice settings at the organization or country level. The alternative template can be selected on the Invoice Preview and Process Selected Invoices pages. For more information, refer to Viewing invoices and Processing invoices.
Organization
If the default invoice template is not appropriate for your billing activities for an organization, you can assign a different template to it on the Invoice Settings page. Refer to The Invoice settings tab and page.
Country
If you are doing business in multiple countries, you can specify a different invoice template based on the organization's country. Refer to Managing your Countries list.
If templates are assigned at multiple levels, the more specific template will override the more universal one.
If you commissioned a custom invoice configuration that cannot be recreated with the new invoice template editor, Autotask will convert your Invoice Configuration to an Invoice Template and continue to support it.
IMPORTANT You will not be able to edit, copy or delete such custom invoice templates.